Are you struggling to keep track of your finances? A budget flowchart template can help simplify the process and give you a clear overview of your income and expenses. By visualizing your budget in a flowchart, you can easily identify areas where you can cut back and save money.
Creating a budget flowchart doesn’t have to be complicated. With the right template, you can easily plug in your numbers and see where your money is going each month. This visual representation can help you make informed decisions about your spending and achieve your financial goals.
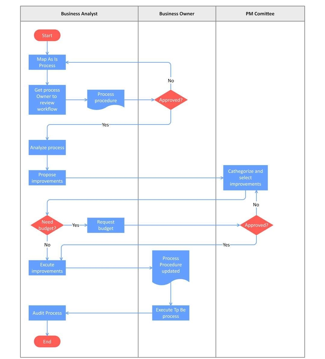
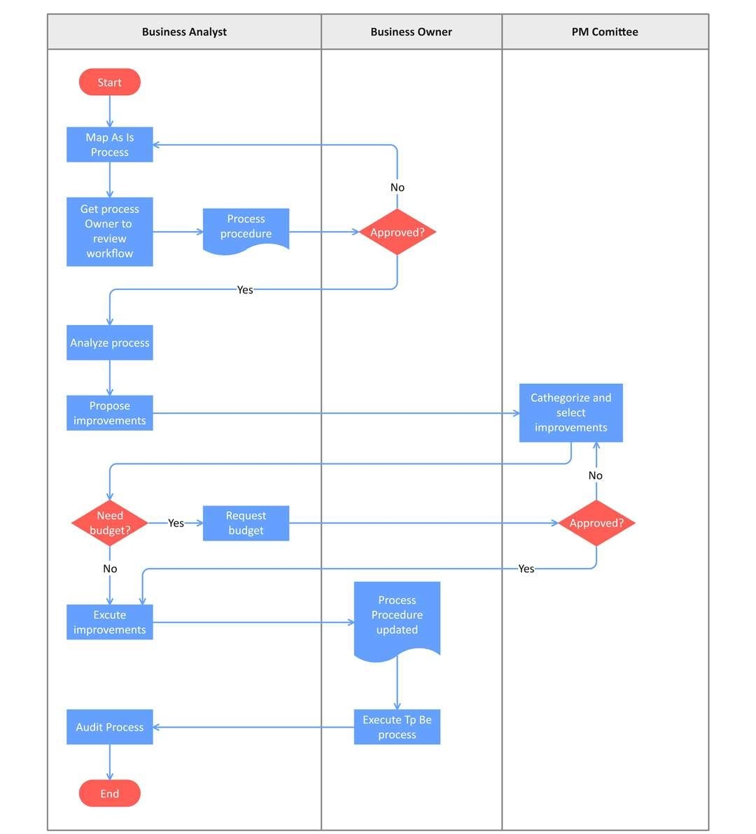
Budget Flowchart Template
Budget Flowchart Template: A Handy Tool for Financial Planning
Whether you’re saving for a big purchase or trying to get out of debt, a budget flowchart template can be a valuable tool in your financial planning arsenal. By breaking down your expenses into categories and tracking your income, you can take control of your finances and make smarter money decisions.
With a budget flowchart template, you can see at a glance where your money is going each month and identify areas where you can make adjustments. This visual representation can help you stay on track with your financial goals and avoid overspending.
Don’t let managing your finances overwhelm you. With a budget flowchart template, you can take control of your money and make informed decisions about your spending. Start using a budget flowchart today and see the difference it can make in your financial life!
Teal Real Estate Flowchart Template Venngage
Construction Process Flowchart Template In Word Pages Google
Personal Finance Flowchart Template In Google Docs Pages PDF
FlowChart What Is It Templates And Symbols Venngage
Personal Budget Flow Chart Etsy





