Are you looking for an easy way to manage budgets in your managerial accounting tasks? Look no further! With the Master Budget Template Managerial Accounting, you can streamline your financial planning effortlessly.
This user-friendly template is designed to help you create comprehensive budgets, track expenses, and analyze financial data effectively. Whether you’re a seasoned accountant or just starting out, this tool is perfect for all skill levels.
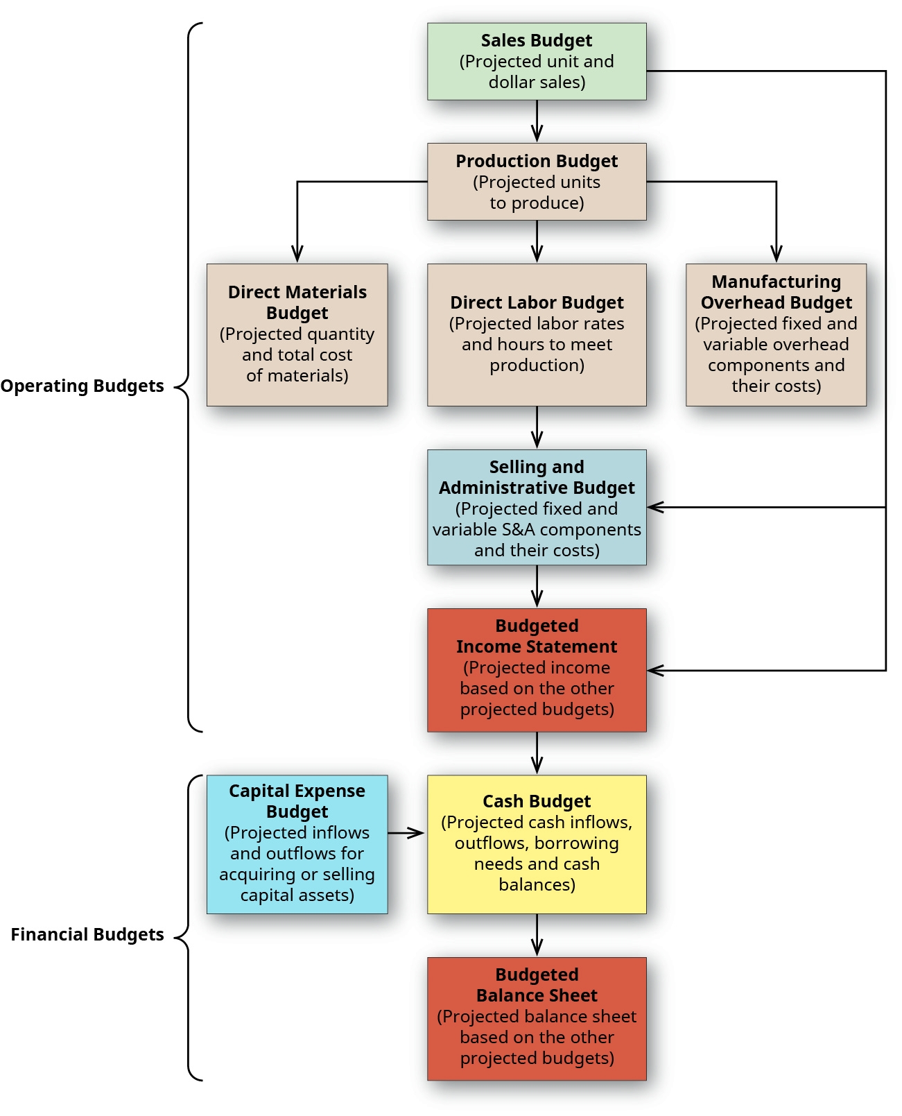
Master Budget Template Managerial Accounting
Master Budget Template Managerial Accounting
By using this template, you can easily input your financial information, such as sales forecasts, production costs, and operating expenses. The template will automatically calculate your budgeted income, expenses, and cash flow, giving you a clear overview of your financial health.
With the Master Budget Template Managerial Accounting, you can make informed decisions based on accurate data and projections. This tool is essential for businesses looking to optimize their financial performance and achieve their goals.
Say goodbye to manual budget calculations and hello to efficiency with this intuitive template. Whether you’re managing a small business or a large corporation, this tool will simplify your budgeting process and help you stay on track financially.
Don’t let complex financial tasks overwhelm you – take control of your budgets with the Master Budget Template Managerial Accounting today. Start maximizing your financial potential and reaching new heights of success in your business endeavors.
Master Budget For Merchandising Firm Chapter Two 2 Master Budget 2 Describing Components Of Studocu
10 3 Financial Budgets Financial And Managerial Accounting
10 1 Budgeting Basics Financial And Managerial Accounting
The Master Budget




